欢迎访问 养殖舆情网!
新华社卢萨卡11月20日电(记者 刘畅 彭立军)当地时间11月20日,国务院总理李强在卢萨卡同赞比亚总统希奇莱马、坦桑尼亚副总统恩钦比共同出席坦赞铁路激活项目开工仪式。 李强表示,去年9月,习近
2025-11-21 14:53:54新华社卢萨卡11月20日电(记者 应强 彭天潇)当地时间11月20日上午,国务院总理李强在赞比亚总统府同赞比亚总统希奇莱马举行会谈。 李强首先转达习近平主席对希奇莱马总统的亲切问候和良好祝愿。李
2025-11-21 14:40:48新华社莫斯科11月18日电(记者丁得启 张超群)当地时间11月18日下午,国务院总理李强在莫斯科克里姆林宫会见俄罗斯总统普京。 李强首先转达习近平主席对普京总统的亲切问候和良好祝愿。李强表示,在
2025-11-19 14:29:51新华社莫斯科11月17日电(记者 邰背平 彭培根)当地时间11月17日下午,国务院总理李强在莫斯科会见俄罗斯总理米舒斯京。 李强表示,中俄总理第三十次定期会晤前不久在杭州举行,聚焦落实习近平主席
2025-11-18 16:04:0111月17日上午,应俄罗斯总理米舒斯京邀请,国务院总理李强乘包机离开北京,赴俄罗斯出席上海合作组织成员国政府首脑(总理)理事会第二十四次会议。当地时间11月17日中午,李强乘包机抵达莫斯科伏努科沃
2025-11-18 15:18:51新华社北京11月14日电 11月14日上午,国务院总理李强在北京人民大会堂会见来华进行国事访问的泰国国王哇集拉隆功。 李强表示,中泰是好亲戚、好朋友、好伙伴。今天上午,习近平主席同国王陛下举行会
2025-11-17 14:35:352025年11月14日至17日,以“引领粮油高质量发展、助力农业强国建设”为主题的全国粮油和大豆产业博览会在长沙成功举办。本届博览会共设立八大主题展区,从源头良种到现代农机设备,从精深加工到终端食
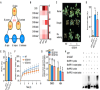
2025-11-17 10:56:45近日,中国农业科学院油料作物研究所油料作物分子改良理论与技术创新团队首次将油菜近缘种的优势抗性基因导入油菜,显著提高了油菜对干旱、渍害和菌核病的耐受性,相关研究成果发表在《植物通讯(Plant C
2025-11-14 13:46:1811月12日下午,全国人大常委会委员长赵乐际在北京会见西班牙国王费利佩六世。新华社记者 饶爱民 摄 新华社北京11月12日电 全国人大常委会委员长赵乐际12日下午在北京会见西班牙国王费利佩六世。
2025-11-13 15:28:30北京11月12日电(记者 冯歆然)11月12日上午,国家主席习近平在北京人民大会堂会见来华进行国事访问的西班牙国王费利佩六世。 11月12日上午,国家主席习近平在北京人民大会堂会见来华进行国事访
2025-11-13 09:31:56